Spectrum-совместимые компьютеры «Байт»,«Байт-01» и прочие раритеты

7 / 8 127

Самодельный адаптер для подключения компьютера «Байт» к телевизорам и мониторам CGA/EGA/VGA/HDMI

Видеоадаптер v2.0

При помощи этого адаптера можно подключить компьютер «Байт» к
- цветным телевизорам, оборудованными разъёмом SCART, композитным видеовходом, или входом S-Video;
- компьютерным TV-тюнерам;
- черно-белым мониторам (проверил на МС6105) и телевизорам;
- цветным CGA-мониторам (проверил на МС6106 с цифровым входом);
- цветным EGA-мониторам (проверял на мониторе от ЕС-1851);
- мониторам с VGA/HDMI входами (в разрешении 640*480).

Адаптер представляет собой конструкцию, собранную из кусков схем из различных источников. Схема PAL-кодера взята с сайта NedoPC, схема смешивания цветовых сигналов и яркостного взята из инструкции к «Байту», схема формирования черно-белого сигнала заимствована из схемы «Ленинграда-1», используется VGA адаптер разработки АлексЕкб.

Видеоадаптер v2.0
Видеоадаптер v2.0
Видеоадаптер v2.0
Видеоадаптер v2.0

Печатная плата видеоадаптера v2.0 в сборе
Печатная плата видеоадаптера v2.0 в сборе
Печатная плата видеоадаптера v2.0 в сборе
Печатная плата видеоадаптера v2.0 в сборе

Адаптер собран на двухсторонней печатной плате.

Печатная плата видеоадаптера v2.0
Печатная плата видеоадаптера v2.0
Печатная плата видеоадаптера v2.0
Печатная плата видеоадаптера v2.0
Печатная плата видеоадаптера v2.0

Питание адаптера - от внешнего источника питания 5В. Подключение - либо через USB Type-C, либо при помощи разъёма NP-117B (2.1х5.5х9.5мм).

Назначение разъёмов видеоадаптера
Назначение разъёмов видеоадаптера
Назначение разъёмов видеоадаптера

RGB-кабель для соединения компьютера «Байт» и видеоадаптера

К «Байту» адаптер подключается при помощи отдельного RGB-кабеля. В зависимости от того, какой у вас компьютер «Байт», может быть 3 варианта подключения видеоадаптера:

1) У вас компьютер «Байт» так называемой «старой» версии (обычно их можно определить по серийному номеру - он будет до 7600).

Этот вариант компьютера отличается RGB-выходом (выполненным на 5-контактном разъёме) с RGB сигналами без яркости, и с сигналом синхронизации неверной полярности, из-за которого нормальное изображение получить невозможно.

И если синхронизацию возможно починить, то с яркостью уже ничего сделать не выйдет - не хватает контактов на разъёме. Кроме того, подключение через VGA/HDMI тоже работать не станет.

2) У вас «обычный» компьютер «Байт» (серийный номер с 7600 и выше), но с 5-контактным RGB-разъёмом.

Да, такие компьютеры тоже есть. Почему-то в них вместо разъёма DIN7 ставили DIN5, урезая функциональность видеовыхода.

Проблемы будут те же - RGB сигналы без градаций яркости и невозможность подключения через VGA/HDMI. Но эта проблема решаема. В этих компьютерах плата рассчитана на установку как 5-контактного разъёма на RGB выход, так и 7-контактного:

RGB-выход на 5-контактном разъёме

Что можно сделать: либо оставить как есть, либо выкусить 5-контактный разъём RGB выхода и впаять на его место разъём на 7 контактов. В этом случае получите полный функционал видеовыхода (с сигналом яркости и звуком).

3) У вас «обычный» компьютер «Байт» (серийный номер с 7600 и выше) с 7-контактным RGB-разъёмом.

В этом случае всё в порядке.


В зависимости от того, какой у вас разъём видеовыхода, можно сделать кабель 2-х вариантов:

Чтобы собрать RGB-кабель для «Байтов» с 5-контактным RGB-выходом нужно:
- вилка ОНЦ-ВГ-4-5/16-В (DIN 5pin 180° на кабель) - 1шт;
- вилка ОНЦ-ВГ-11-7/16В (DIN 7pin 180° на кабель) - 1шт;

Вилки DIN5 и DIN7

Распиновка вилок DIN5 и DIN7

- шлейф на 12 проводников (длина шлейфа - я себе делал 1,5-метровый, все последущие тесты сделаны на нём. За кабели большей длины не ручаюсь).

Можно такой:

Шлейф

Паяем кабель по следующей схеме:

RGB-кабель для подключения компьютера «Байт» к видеоадаптеру

Чтобы собрать RGB-кабель для «Байтов» с 7-контактным RGB-выходом нужно:
- вилка ОНЦ-ВГ-11-7/16В (DIN 7pin 180° на кабель) - 2шт;
- шлейф на 12 проводников (длина шлейфа - по желанию, я себе делал 2-метровый).

Паяем кабель по следующей схеме:

RGB-кабель для подключения компьютера «Байт» к видеоадаптеру

Также вместо шлейфа можно использовать USB 3.0 A Male To B Male кабель, предварительно обрезав USB-разъёмы с концов кабеля.

Доработка «Байта»

Для подключения VGA адаптера к «Байту» нужен один сигнал (частота 3,5 МГц), который отсутствует на RGB-разъёме компьютера. Поэтому, к сожалению, потребуется доработка компьютера, если вы его хотите подключить через VGA/HDMI.

Если же вас подключение через VGA/HDMI не интересует, можете этот раздел статьи спокойно пропустить.

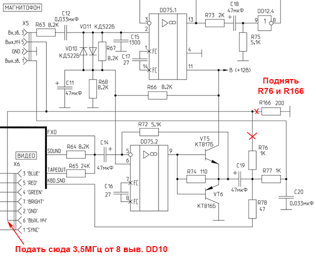
Итак, для конвертера VGA/HDMI нужно как-то подать на видеоадаптер сигнал с частотой 3,5 МГц. Для этого нужно «пожертвовать» одним из сигналов RGB-выхода компьютера. В данной ситуации наиболее «ненужным» сигналом является выход звука. Поэтому доработка «Байта» заключается в том, чтобы убрать сигнал звука с RGB выхода и подать на разъём сигнал 3,5 МГц.

На схеме это выглядит следующим образом:

Доработка «Байта» для работы конвертера VGA/HDMI

На плате нужно будет сделать так:

Сборка платы видеоадаптера

Момент №1:

Перед тем как заказывать детали для сборки видеоадаптера следует определиться каким образом будет собран задающий генератор для PAL-кодера. В плате я предусмотрел два варианта генератора - на дискретных элементах (К561ЛН2, кварц несколько резисторов и конденсаторов), либо уже готовый кварцевый генератор:

Кварцевый генератор для PAL кодера

В случае, если будете собирать генератор на «рассыпухе», заказывайте элементы Q1 (4,433619 МГц), DD7 (К561ЛН2, 74HC04), C6,C7 (33 пФ), R45 (4,7М), R47 (1,6К).

В случае, если будете собирать генератор на уже готовой сборке, заказываем её и не заказываем вышеперечисленные элементы. Сборка запаивается на место QG1 на плате.

Момент №2:

В зависимости от типа микросхемы DD6 может меняться её «обвязка» В случае использования CXA2075 не нужно устанвливать элементы C11,C16,R46. В случае использования CXA1645 не требуется установка резистора R51.

Момент №3:

Плата рассчитана на установку микросхемы DD8 (74LVC245) в одном из трёх типов корпусов - DIP (74LVC245N), SOP20 (74LVC245ADW) и TSSOP20 (74LVC245APW). В каком корпусе найдёте микросхему, на то место и паяйте. Не надо паять сразу три микросхемы на эти места!

Пайку платы лучше начинать с DD6 и XS8, и потом только паять остальные элементы.

Настройка платы видеоадаптера

1. Резистором R26 устанавливаем такой уровень синхросигнала, чтобы изображение с PAL-кодера было стабильным. Можно просто установить максимальный уровень сигнала.

2. Резисторами R23,R24,R25 требуется установить одинаковый уровень сигналов RGB на входе PAL-кодера. Уровень должен быть 0,7В. Можно чуть-больше, можно чуть меньше, но, главное, чтобы уровень всех трёх цветовых сигналов был одинаков, иначе не получите чисто белый цвет.

Установку уровня сигналов лучше всего делать при помощи осциллографа:

Установка уровней RGB

При этом на экране нужно вывести элементы как с обычной яркостью (BRIGHT=0), так и с повышенной (BRIGHT=1). Я набирал простейшую программу на бейсике для вывода цветных полос:

Программа на бейсике для вывода теста с цветными полосами

Тест «цветные полосы с градациями яркости»

3. Если будете использовать подключение по чёрно-белому выходу (через разъём XS3), то имейте ввиду, что некоторые мониторы и телевизоры «не любят», когда на выходе адаптера сигнал подаётся через разделительный конденсатор (в данном случае это C23). При этом может срываться синхронизация. В таком случае можно просто установить перемычку JP1 (она замкнёт выводы конденсатора C23).

Назначение перемычек платы

JP1 - ON/OFF - исключает/включает вывод чёрно-белого изображения (XS3) через разделительный конденсатор. Разные мониторы и телевизоры могут по-разному работать при наличии разделительного конденсатора на входе. В ряде случае его (конденсатор) требуется исключить, что делается установкой перемычки JP1.

JP2 - Переключает контакт 6 RGB-разъёма (сигнал "Вых.НЧ") либо на VGA/HDMI конвертер, либо на SCART и XS5. В случае, когда доработка «Байта» не сделана, и через 6-й контакт разъёма идёт сигнал звука, ставим перемычку в положение 2-3. Если же вы дорабатывали «Байт» для работы с VGA-конвертером, и через 6-й контакт разъёма идёт сигнал 3,5МГц, ставьте перемычку в положение 1-2, при этом отключится подача звука на SCART и XS5 и включится конвертер VGA/HDMI.

JP3 "5V HDMI" - установленная перемычка разрешает подачу питания 5В от адаптера на HDMI разъём для случаев, если к этому разъёму подключено устройство, требующее питание 5В (например, какой-нибудь конвертер). При подключении к монитору или телевизору через HDMI эту перемычку лучше снимать.

JP4 "5V PICO" - установленная перемычка разрешает подачу питания 5В от адаптера на Raspberry. В обычном режиме эта перемычка установлена. Снимать её нужно только в случаях, когда к Raspberry для программирования подключается USB-кабель.

JP5 "GP5" - в текущем варианте прошивки снятая перемычка включает вывод заставки (через VGA или HDMI) при включении питания адаптера. Установленная перемычка, соответственно, отключает вывод заставки.

Стартовая заставка конвертера VGA/HDMI

JP6 "GP28" - в текущем варианте прошивки установленная перемычка «инвертирует» выбранный в программе настройки видеовыход. То есть если в программе настройки вы установили вывод изображения через VGA, установленная перемычка меняет вывод изображения на HDMI выход. При снятой перемычке изображение будет выводиться через VGA. Это сделано для того, чтобы можно было быстро переключить вывод изображения на нужный видеовыход, не меняя настроек Raspberry.

Настройка конвертера VGA/HDMI

Снимаем перемычки JP4 "5V PICO", JP3 "5V HDMI", JP6, устанавливаем перемычку JP5, перемычку JP2 ставим в положение 1-2. По этой методике через USB-кабель «заливаем» прошивку *.uf2 в Raspberry PICO.

Подключаем монитор или телевизор либо к разъёму VGA, либо HDMI (одновременно эти выходы на данный момент работать не могут!) При помощи программы настройки setupGUI.exe делаем необходимые настройки для корректного отображения картинки на экране. Напомню, что описание опций программы setupGUi.exe описано в этой статье. В моём случае при подключении через HDMI эти настройки таковы:

Настройки адаптера VGA/HDMI

После того, как вы добились нормальной картинки на экране, отключаем питание адаптера и USB-кабель от Raspberry. Устанавливаем перемычку JP4. Оставляем перемычку JP2 в положении 1-2! Остальные перемычки (JP3,JP5,JP6) - по желанию (описание этих перемычек есть выше по тексту статьи).

На широкоформатных мониторах картинка с адаптера (разрешение картинки 640*480 пикселей) может растягиваться по горизонтали, при этом пропорции картинки нарушаются. В этом случае можно попробовать поменять настройки масштабирования изображения в мониторе. К примеру, в моём мониторе помогает включение опции Fill to Aspect Ratio, при этом картинка не растягивается, а отображается по центру экрана:

Настройки масштабирования для монитора

Доработки адаптера

Для уменьшения влияния ВЧ-помех при питании адаптера от импульсных источников питания имеет смысл установить дополнительный конденсатор ёмкостью порядка 100 мкФ в указанное место платы:

Корпус для видеоадаптера

Для видеоадаптера я спроектировал корпус для печати на 3D-принтере.

Детали корпуса видеоадаптера
Детали корпуса видеоадаптера
Детали корпуса видеоадаптера

Требуемый для корпуса крепёж:
Винт М2,5*8 с полукруглой головкой - 2 шт;
Винт М2,5*12 с полукруглой головкой - 8 шт;
Резьбовая втулка М2,5*5*3,5мм - 8 шт.

Порядок подготовки и сборки корпуса:

1. Печатаем все детали (нижняя крышка - 1 шт, верхняя крышка - 1 шт, уголок - 2 шт).

2. Нижнюю крышку можно печатать без поддержек. Для исключения «провисания» длинных вырезов при печати я сделал шесть тонких стенок, которые после распечатки детали нужно АККУРАТНО срезать:

Нижняя крышка корпуса видеоадаптера

3. Запрессовываем в нижнюю крышку 2 резьбовых втулки (М2,5*5*3,5мм):

Резьбовые втулки в нижней крышке

4. Запрессовываем в верхнюю крышку 6 резьбовых втулок (М2,5*5*3,5мм):

Резьбовые втулки в верхней крышке

5. В каждом из двух уголков нарезаем резьбу М2,5:

Резьба в уголке

6. Вставляем плату в нижнюю крышку и прикручиваем уголки к SCART разъёму:

Крепление разъёма SCART к плате и корпусу

7. Прикручиваем верхнюю крышку при помощи 6 винтов М2,5*12.

Схема сборки корпуса видеоадаптера v2.0

Использование для питания видеоадаптера блоков питания с напряжением более 5В

Если вдруг по каким-то причинам нет возможности запитать видеоадаптер от 5В блока питания, но есть блок питания с напряжением более 7В, можно использовать понижающий преобразователь с Aliexpress:

Внутри корпуса видеоадаптера есть место, куда можно поместить этот преобразователь напряжения. Для его крепления придётся распечатать ещё одну деталь:

Крепление преобразователя напряжения

Предварительно подстроечным резистором на плате преобразователя устанавливается выходное напряжение 5В.

Прикручиваем преобразователь к креплению двумя винтами М2,5*6, и всё это прикрепляем к одному из угольников длинным винтом М2,5*16:

Чтобы подключить преобразователь в схему адаптера нужно разрезать одну перемычку и припаять провода как на рисунке выше.

Напряжение для адаптера подавать только через круглый разъём XP1!

Документация

PAL/VGA/HDMI видеоадаптер для «Байта»:
Полный комплект документации для заказа плат и сборки видеоадаптера v2.0В архиве: схема, монтажный чертёж платы, перечень элементов, детали корпуса для распечатки на 3D принтере, герберы для заказа печатных плат.